今年泉州市中考体考评分标准引热议!
日前,泉州市教育局举行2020年初中毕业升学体育考试项目现场公开抽号,确定了今年体育中考的抽考类项目和抽选考类项目。抽考类项目为足球(运球绕杆)和排球(对墙壁垫球),考生从中自选1项考试。抽选考类项目为立定跳远、1分钟跳绳、双手头上前掷实心球和1分钟仰卧起坐,考生从中自选2项考试。与2019年相比,今年的考试内容、分值、抽选考方式都进行调整,变化较大。连日来,不少家长反映,评分标准提升了难度,比一些城市的要求都高,他们不大理解。对此,泉州市教育局回应,变化都是为做好2021年全省“体育中考”政策改革衔接工作。 □泉州晚报记者张晓明
变化:游泳项目增至200米
记者从泉州市教育局体卫艺语科了解到,根据《福建省初中毕业升学体育考试指导意见(试行)》,2021年全省初中毕业升学体育考试总分为40分,内容为初中毕业时体育与健康基本知识、身体素质、运动技能测试,具体区分为必考、抽考、抽选考三大类。
“为做好2021年全省‘体育中考’政策改革衔接工作,我市循序渐进,在2019年体育中考的基础上,2020年体育中考进一步进行调整。”市教育局体卫艺语科相关负责人表示,2020年“体育中考”考试内容为身体素质和运动技能测试。考虑到2021年考试时体育保健知识、体育健身知识项目是由省统一命题,因此,2019年和2020年我市都未将此项目列入考试内容。2021年全省考试游泳项目为200米,而我市2019年考的是100米,2020年就调整为200米。其余项目与2019年考试一样全部纳入考试内容。
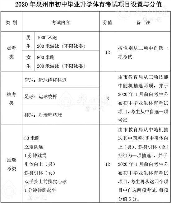
在分值设置方面,2021年全省体育中考总分值将为40分。2019年我市体育中考分值为20分,2020年分值为30分,逐步与省里接轨。其中必考类:1000米跑(男)/800米跑(女)和200米游泳(不限泳姿),12分、占40%;抽考类:篮球(运球绕杆往返)、足球(运球绕杆)、排球(对墙壁垫球),6分、占20%;抽选考类:50米跑、立定跳远、1分钟跳绳、引体向上(男)、斜身引体(女)、双手头上前掷实心球、1分钟仰卧起坐,12分、占40%(考生须考其中两项,每项均为6分)。
家长:我市评分标准要求太高
体育中考的变化一直广受家长的关注,随着《泉州市2020年初中毕业升学体育考试各项目评分标准》出炉,细心的家长发现,多数项目的要求在去年的基础上提高了。“略有提升可以理解,但是我们参照福州市的评分标准,发现我市的要求高了很多。”家长张先生表示不解。
张先生举例,同样的200米游泳项目,泉州的评分标准男生满分是4分14秒,而福州的评分标准男生满分为5分钟。“仅这一项,泉州这边的要求就高了很多。”不少家长很不解。
记者查看了泉州与福州两地的评分标准,发现标准设置不同,总体上泉州的要求略高。如泉州足球运球男生满分8.7秒、女生满分10.9秒,而福州则分别为9.3秒和12.2秒;立定跳远要求男生2.5米、女生2.02米,而福州则分别为2.48米和2米;一分钟跳绳男生满分要求180次、女生满分要求172次,而福州则分别为174次和166次。
不过,记者参照最新《国家学生体质健康标准》发现,我市体测评分标准一些项目其实比国标还略低。其中,立定跳远、男生1000米跑、女生800米跑都与国标相同;男生引体向上满分要求10个而国标满分要求为15个,女生一分钟仰卧起坐满分要求45个而国标满分要求52个。
部门:参照国标科学制定标准
“我市今年设置的评分标准是经过科学研讨设定的,都是为做好与明年全省体育中考改革的接轨。”该负责人表示,省内各市体测水平各有不同,评分标准自然各不相同。不过我市考试项目与分值的设置,完全依据教育部全日制义务教育《体育与健康课程标准》和《国家学生体质健康标准》所规定的教学内容和锻炼项目制定。由于省教育厅关于各考试项目的评分标准未统一制定下发,今年我市在制定评分标准时,主要依据《国家学生体质健康标准》规定的评分标准,参考我市2019年体育中考各项目考试成绩,按照各项目难易程度尽量均衡的原则,在2019年评分标准的基础上作适当调整。此次的抽考和抽选考项目,考生可以从中自选,有灵活选择的空间。2021年将继续进行公开抽号,届时将直接选定1项抽考项目,以及3项抽选考项目(考生从中选2项)。
记者了解到,去年为我市首次体育考试,分值只占20分,评分标准相对较低,因此当年体育中考优秀率达到70%。不过,明年将实行全省体育中考统一的评分标准。经过科学研讨,今年我市评分标准相对更接近国家要求的学生体质标准。
编辑:ymyg

