福建省新材料产业现状及布局分析:新材料产业产值将达6450亿
新材料是指新近发展或正在发展的具有优异性能的结构材料和有特殊性质的功能材料。结构材料主要是利用它们的强度、韧性、硬度、弹性等机械性能。如新型陶瓷材料,非晶态合金等。功能材料主要是利用其所具有的电、光、声、磁、热等功能和物理效应。近几年,世界上研究、发展的新材料主要有新金属材料,精细陶瓷和光纤等。
新材料的类型
按材料的性质分,新材料可分为结构新材料(以软科学性能为主要性能的材料)和功能新材料(以物理性能为主要性能的材料)两大类。按基本组成分,新材料主要可分为新型金属材料、新型无机非金属材料、新型高分子材料和先进复合材料四大类。根据用途分,新材料又可分为能源新材料、信息新材料、磁性新材料、航航天新材料、生物医用新材料、化工新材料、超硬难熔材料、保温材料、纳米料、高温超导材料、新型建筑材料、新型有色金属合金材料、新型照明材料、新型生态材料等等。
资料来源:中商产业研究院整理
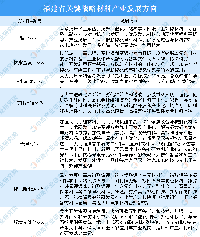
福建省新材料产业发展方向
根据福建省新材料产业发展指南,福建新材料产业发展方向如下:
1.先进基础材料
在先进基础材料方面,福建加快推动福建省先进基础材料工业转型升级,以基础零部件用钢、高性能合金结构钢及海工用钢等先进钢铁材料,高强高韧铝合金、高强韧钛合金、镁合金等先进有色金属材料,高端聚烯烃、特种合成橡胶及工程塑料等先进化工材料,先进建筑材料、先进轻纺材料、新型能源材料等为重点,大力推进材料生产过程的智能化和绿色化改造,重点突破材料性能及成分控制、生产加工及应用等工艺技术,不断优化品种结构,提高质量稳定性和服役寿命,降低生产成本,提高先进基础材料竞争力。
资料来源:中商产业研究院整理
2.关键战略材料
在关键战略材料方面,福建紧紧围绕新一代信息技术产业、高端装备制造业、锂电新能源产业、国防军工等重大需求,以耐高温及耐蚀合金、高强轻型合金、高性能金属橡胶等高端装备用特种合金,反渗透膜、全氟离子交换膜等高性能分离膜材料,高性能碳纤维、芳纶纤维等高性能纤维及复合材料,高性能永磁、高效发光、高端催化等稀土功能材料,宽禁带半导体材料和新型显示材料,以及新型能源材料、生物医用材料等为重点,突破材料及器件的技术关和市场关,完善原辅料配套体系,提高材料成品率和性能稳定性,实现产业化和规模应用。
资料来源:中商产业研究院整理
3.前沿新材料
在前沿新材料方面,福建以石墨烯、金属及高分子增材制造材料,形状记忆合金、自修复材料、智能仿生与超材料,液态金属、新型低温超导及低成本高温超导材料为重点,加强基础研究与技术积累,注重原始创新,加快在前沿领域实现突破。积极做好前沿新材料领域知识产权布局,围绕重点领域开展应用示范,逐步扩大前沿新材料应用领域。
资料来源:中商产业研究院整理
福建省新材料产业发展现状
近年来,新材料产业作为福建战略性新兴产业之一,得到了蓬勃发展,特别是与装备制造业紧密结合的涂层材料行业发展居全国前列。2016年,福建省新材料产业实现产值4126.8亿元,增长4.8%;增加值890.33亿元,增长4.5%。按照《福建省新材料产业发展指南》,预计到2020年,全省新材料产业规模化、集聚化发展态势基本形成,实现规模以上总产值6450亿元,产业增加值1420亿元,成为福建省新兴产业发展的重要力量。
数据来源:中商产业研究院
福建省新材料产业布局情况
根据各城市的特点,福建不同城市新材料布局不尽相同。如:厦门市新材料发展重点是特种金属材料、先进高分子材料、高性能复合材料、新能源材料、光电材料、膜材料、纳米材料等。到2020年,厦门市新材料产业产值将达到1200亿元。
而泉州市新材料发展重点则为先进高分子材料、先进纺织材料、新型建筑材料、新型光电材料、高性能陶瓷材料等。到2020年,泉州新材料产业产值将突破500亿元。
福建省各城市新材料产业布局图
资料来源:赛瑞研究、中商产业研究院整理
更多资料请参考中商产业研究院发布的《2020年中国新材料产业投资前景研究报告》,同时中商产业研究院还提供产业大数据、产业规划策划、产业园策划规划、产业招商引资等解决方案。
编辑:ymyg

